
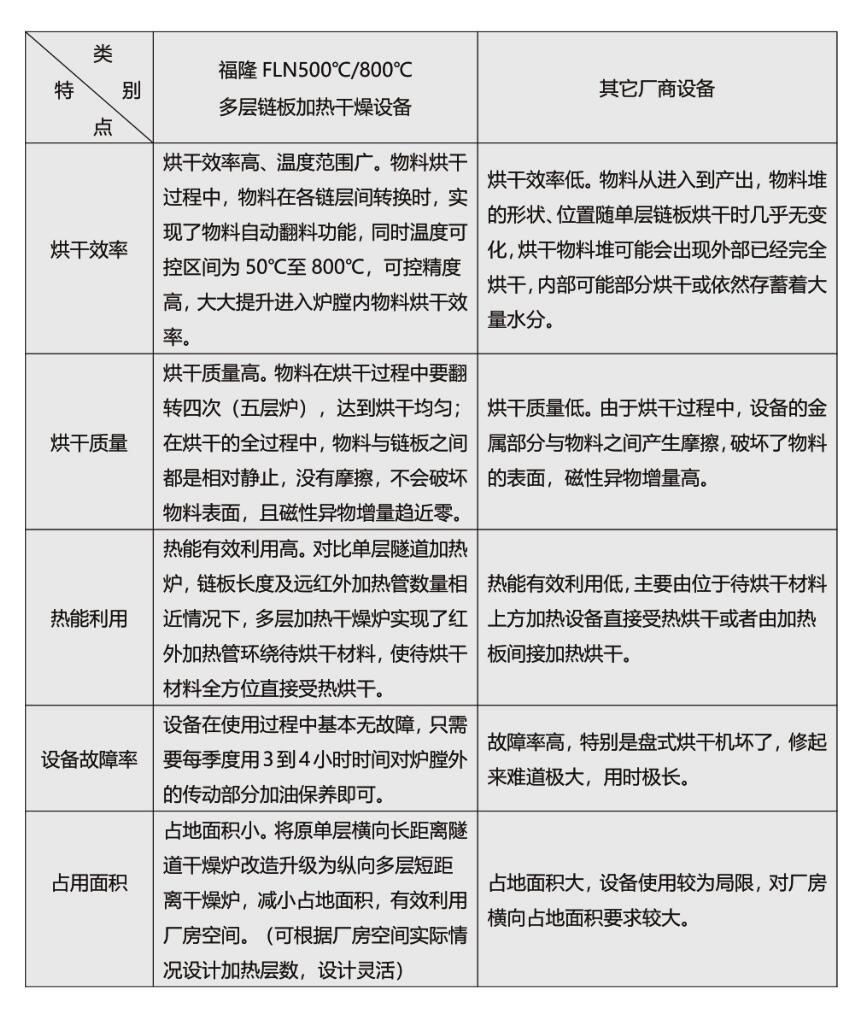
烘干效率高、温度范围广。物料烘干过程中,物料在各链层间转换时,实现了物料自动翻料功能,同时温度可控区间为50℃至800℃,可控精度高,大大提升进入炉膛内物料烘干效率。
烘干质量高。物料在烘干过程中要翻转四次(五层炉),达到烘干均匀;在烘干的全过程中,物料与链板之间都是相对静止,没有摩擦,不会破坏物料表面,且磁性异物增量趋近零。
热能有效利用高。对比单层隧道加热炉,链板长度及远红外加热管数量相近情况下,多层加热干燥炉实现了红外加热管环绕待烘干材料,使待烘干材料全方位直接受热烘干。
设备在使用过程中基本无故障,只需要每季度用3到4小时时间对炉膛外的传动部分加油保养即可。
占地面积小。将原单层横向长距离隧道干燥炉改造升级为纵向多层短距离干燥炉,减小占地面积,有效利用厂房空间。(可根据厂房空间实际情况设计加热层数,设计灵活)
1福隆”牌干燥炉比国内同类产品节能增产50%以上,炉体保温系统采用特殊保温节能工艺(我公司专利),设计制造严谨合理,炉体外壳温度在工作时接近室温,智能排气控制降低耗能,节约成本,为企业带来质与量的竟争优势。
2物料与链板相对静止,没有磨擦,链板和轨道传动系统采用的耐高温非金属材料,炉体内部采用耐高温、耐腐蚀的、耐摩擦的涂层处理,确保无磁性异物增量。
3“福隆”牌干燥炉无机械故障率:炉内传动系统由多套独立传动装置组成,每套传动装置配备自动调节装置,保证传动系统在任何情况下都不会出现卡顿或脱轨故障。
4红外线加热元件采用福隆公司专门研制的稀土红外耐酸碱材料制造,连续使用一年以上不会造成无故损坏现象。
5炉体内部不会产生结锅巴现象:采用红外线从炉内直接辐射物料加热,物料与链板相对静止,没有磨擦保证了炉内不会产生粘料现象。
6炉体为整体构造,密封效果较好,不会产生漏气漏粉料现象,炉体顶部排气孔设计科学合理,智能控制排量。
7炉体和工作平台全部为组合定制化设计生产,缩短安装时间,整体组装时间1~2天,比传统的安装时间缩短了一个月左右。
8“福隆”牌干燥炉采用大数据智能化控制生产,公司管理层可以远程查看生产现场的有关数据,便于分析决策管理。
9“福隆”牌干燥炉温度及产能:根据客户要求定制,工作温度100℃~~1000℃,产量每小时可达1吨~~10吨。